|
LIBRCSC Docs
Documentation for HELIOS's BASE LIBRCSC library for RoboCup 2D Simulation League.
|
Logger class Header File. More...
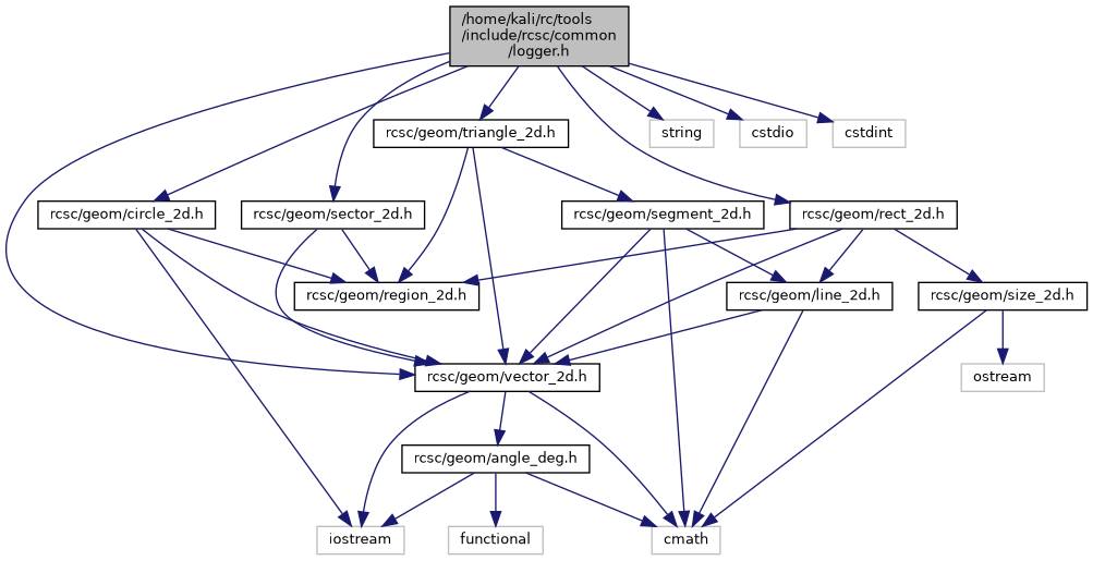
#include <rcsc/geom/vector_2d.h>#include <rcsc/geom/circle_2d.h>#include <rcsc/geom/rect_2d.h>#include <rcsc/geom/sector_2d.h>#include <rcsc/geom/triangle_2d.h>#include <string>#include <cstdio>#include <cstdint>

Go to the source code of this file.
Classes | |
| class | rcsc::Logger |
| log output manager More... | |
Variables | |
| Logger | rcsc::dlog |
| global variable | |
Logger class Header File.